全国统一学习专线 8:30-21:00
来源: 南外方山分校国际部 编辑:佚名
南外方山分校国际部位于学校中心圆湖之滨,拥有独立的教学大楼、教室、实验室和其他辅助教学设施,全部按国际**高水平标准建设完工,师生们在宁静优雅的校园里诗意地栖居。
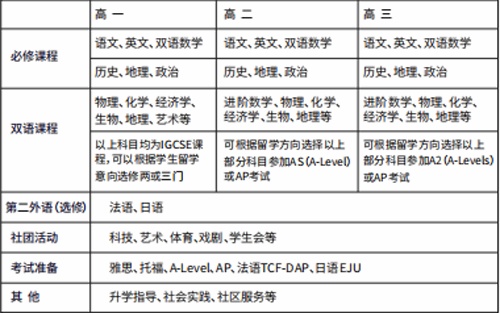
美国高中课程实验班
课程设置

一、项目概况
美国缅因州华盛顿高级中学(Washington Academy)学院占地65英亩,是美国最古老的寄宿制高中之一。成立于1792年。华盛顿中学一直保持着很高的**大学***。学校独有的海岸生态学课程可以让学生学习到如何保护生态环境并加以实践。同时,学校还开设了职业规划系列课程。船舶制造是其特色课程,该课程可以说在美国高中阶段非常少见。通过专业老师指导,学生可以自己设计和建造属于自己的小船。
南京外国语学校方山分校与美国缅因州华盛顿高级中学于2018年冬季在美国缅因华盛顿高级中学签署合作协议,双方同意开展国际交流并建立友好学校关系,并就“华盛顿中学-南京外国语学校方山分校中美高中双学历项目”开展探索性研究。该项目旨在充分发挥各自的教育优势,以培养具有国际视野和现代人素养(*括全球胜任力、批判性思维、科学素养、人文素养和外语素养)的优秀高中毕业生。
“华盛顿中学-南京外国语学校方山分校中美高中双学历项目”将为学生提供一个安全高效的美国**大学高品质绿色通道。两所学校将强强联合,实现课程互通共建共享,通过搭建的互联网On-line远程课程平台,双方学生将可以互相交流和使用,尤其是在领导力项目和STEM+项目方面双方将开展更为深入的交流。
二、课程学制
南京外国语学校方山分校美国高中课程学制三年:
基础课程(高一):中方基础课程、美国高中课程、英语、TOEFL、SAT考试准备(数学/英语)、AP课程。
核心课程(高二、高三):英语、美国高中课程、TOEFL、SAT考试准备(数学/英语)、AP课程。
三、实力师资
南外方山分校国际高中教师队伍中既有毕业于知名大学的博士,也有多年在名校一线执教,教育教学经验丰富的骨干教师。国际高中还拥有一批朝气蓬勃,对教育事业饱含激情的青年教师,他们思维灵活、知识广博,善于贴近学生的学习和生活指导,能够成为学生的良师益友。
四、招生信息
南京外国语学校方山分校美国高中课程实验班拥有独立的招生代码(1278),独立招生,独立收费,独立开展教学与管理,独立颁发高中毕业证书。
招生对象:思想品德良好、学业成绩优良、身心健康的初中毕业生。
南外方山分校国际部报名、校园参观及了解招生动态,请: ,或通过下方报名通道登记。