全国统一学习专线 8:30-21:00
来源: 上海天华学院国际中本贯通项目 编辑:佚名
BANZ全球化校区2025年春季招生**正式启动,BANZ为大家整理了入学招生考试大纲,供诸位考生进行参考。祝愿诸位学子们都能取得优异成绩,未来在BANZ校园相聚!
01.考试形式
笔试(英语+数学)+外教口语面试
02.考试时间
笔试120分钟+面试10分钟
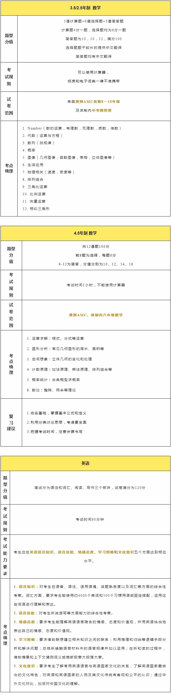
03.考试大纲
(1)笔试

(2)面试
外教面试分为自我介绍、问题回答和自由提问三种考察形式,时间10分钟,满分30分。
上海天华学院国际中本贯通项目报名、校园参观及了解招生动态,请: ,或通过下方报名通道登记。